NEWS CENTER
2016-04-18 分享至:
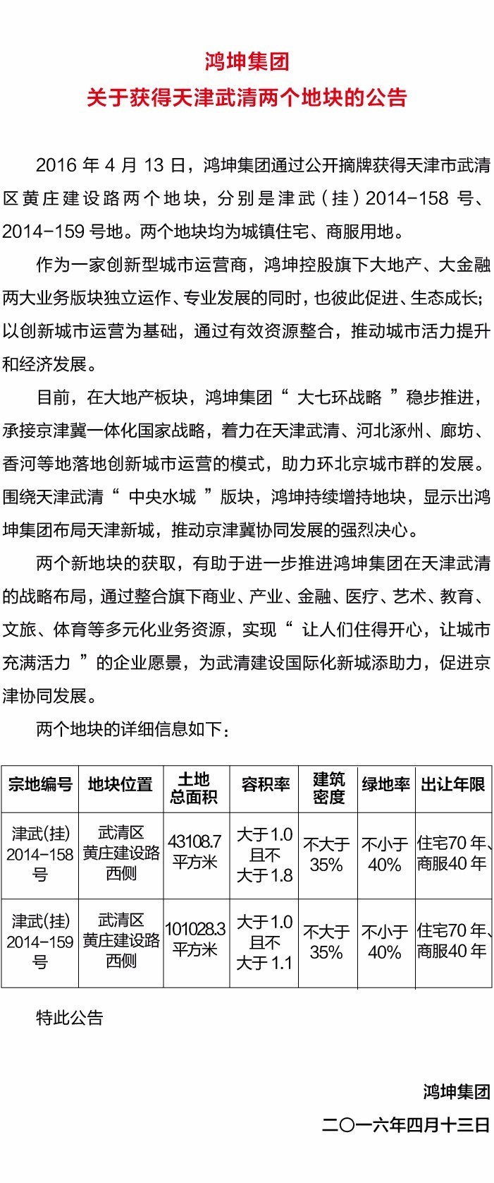
详细内容 >
张家口鸿坤·礼域府 | 如期交付 不负业主归家期待
鸿坤·葡萄酒小镇 | 不负深秋美景 拾闲生活幸福归家
美好兑现 不负所期|蓟州鸿坤·理想湾实现顺利交付
鸿坤20周年 | 在逆境中坚守,在战火中奋进
臻心交付 美好共鉴 | 廊坊鸿坤·理想城欢迎您回家
全力以「复」|扎实有序促复工 竭尽全力保交付
鸿坤集团荣登2021北京民营企业百强榜单
2021鸿乐季来啦!在这找到生活的彩蛋